PPID - Pejabat Pengelola Informasi & Dokumentasi

Pemerintah Kota Batu

Jl. Panglima Sudirman No.507, Sisir, Kec. Batu, Kota Batu, Jawa Timur 65314
Profil PPID Pemerintah Kota Batu

Tentang PPID Kota Batu

PPID (Pejabat Pengelola Informasi dan Dokumentasi) Pemerintah Kota Batu adalah lembaga yang berfungsi untuk mengelola, menyimpan, mendokumentasikan, serta menyediakan informasi publik di lingkungan Pemkot Batu sesuai dengan Undang-Undang Keterbukaan Informasi Publik No. 14 Tahun 2008.

Visi

"Mewujudkan Keterbukaan Informasi Publik Yang Transparan, Akuntabel dan Responsif di Lingkungan Pemerintah Kota Batu."

Misi

  1. Meningkatkan pelayanan informasi publik yang mudah, cepat, dan tepat sasaran.
  2. Mengelola dokumentasi dan data pemerintah yang efektif serta akuntabel.
  3. Meletakkan tata kelola informasi sesuai prinsip transparansi dan keterbukaan publik.
  4. Membangun Sinergi dengan seluruh OPD dalam mendukung keterbukaan informasi.

Tugas Pokok & Fungsi

  • Koordinasi pengumpulan, penyimpanan, pendokumentasian, dan pelayananan informasi publik di lingkungan Pemkot Batu;
  • Menjamin ketersediaan dan kemudahan akses informasi publik sesuai aturan;
  • Memberikan pelayanan permohonan informasi publik dan keberatan masyarakat;
  • Mengelola sengketa informasi bersama Komisi Informasi apabila terjadi keberatan.

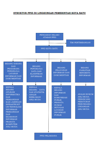
Struktur Organisasi PPID

Struktur Organisasi PPID Kota Batu
* Struktur organisasi dapat diubah sesuai regulasi terbaru pemerintah Kota Batu.